2016-06-23引用凹凸实验室
WebP是一种支持有损压缩和无损压缩的图片文件格式,根据Google的测试,无损压缩后的WebP比PNG文件少了26%的体积,有损压缩后的WebP图片相比于等效质量指标的JPEG图片减少了25%~34%的体积。
WebP兼容性

WebP命令行工具安装
brew install webp
安装完命令行工具后,就可以使用cwebp将JPG或PNG图片转换成WebP格式。 cwebp [-preset <...>] [options] in_file [-o out_file] options参数列表中包含质量参数q,q为0~100之间的数字,比较典型的质量值大约为80。
也可以使用dwebp将WebP图片转换回PNG图片(默认)。 dwebp in_file [options] [-o out_file]
|
WebP优势
下面我们以一张图片为例,分别用不同质量进行压缩。

技术方案
在浏览器中可以采用JavaScript检测是否支持WebP,对支持WebP的用户输出WebP图片,否则输出其他格式的图片。
JavaScript检测是否支持WebP代码如下:(出自Google官方文档)
function check_webp_feature(feature, callback) { var kTestImages = { lossy: "UklGRiIAAABXRUJQVlA4IBYAAAAwAQCdASoBAAEADsD+JaQAA3AAAAAA", lossless: "UklGRhoAAABXRUJQVlA4TA0AAAAvAAAAEAcQERGIiP4HAA==", alpha: "UklGRkoAAABXRUJQVlA4WAoAAAAQAAAAAAAAAAAAQUxQSAwAAAARBxAR/Q9ERP8DAABWUDggGAAAABQBAJ0BKgEAAQAAAP4AAA3AAP7mtQAAAA==", animation: "UklGRlIAAABXRUJQVlA4WAoAAAASAAAAAAAAAAAAQU5JTQYAAAD/////AABBTk1GJgAAAAAAAAAAAAAAAAAAAGQAAABWUDhMDQAAAC8AAAAQBxAREYiI/gcA" }; var img = new Image(); img.onload = function () { var result = (img.width > 0) && (img.height > 0); callback(feature, result); }; img.onerror = function () { callback(feature, false); }; img.src = "data:image/webp;base64," + kTestImages[feature]; }
|
在浏览器向服务器发起请求时,对于支持WebP图片的浏览器,会在请求头Accept中带上image/webp的信息,服务器便能识别到浏览器是否支持WebP,在服务器中处理图片。
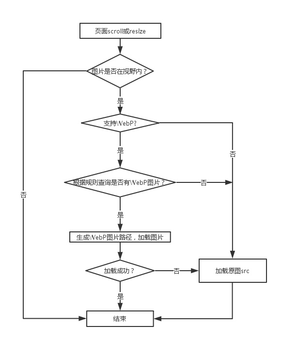
懒加载图片
采用JavaScript能力检测的方式来加载WebP图片,通常的做法是通过图片懒加载的方式来完成。主要流程如下:

页面加载会很快,无需等待图片加载。之后,javascript代码会动态地更新图片标签,根据浏览器支持WebP格式与否,动态生成WebP图像或JPG图像链接。
PageSpeed自动转换模块
Google开发的PageSpeed模块有一个功能,会自动将图像转换成WebP格式或者是浏览器所支持的其它格式。
以nginx为例,它的设置很简单。
首先在http模块开启pagespeed属性。
pagespeed on; pagespeed FileCachePath "/var/cache/ngx_pagespeed/";
|
然后在你的主机配置添加如下一行代码,就能启用这个特性。
pagespeed EnableFilters convert_png_to_jpeg,convert_jpeg_to_webp;
我们可以看下经过转换后的代码:
页面原始代码:
<!doctype html> <html> <head> <title>pagespeed</title> </head> <body> <img src="./574ceeb8N73b24dc2.jpg" /> <img src="./6597241290470949609.png" /> </body> </html>
|
Chrome打开后源码如下:
<!doctype html> <html> <head> <title>pagespeed</title> </head> <body> <img src="x574ceeb8N73b24dc2.jpg.pagespeed.ic.YcCPjxQL4t.webp"/> <img src="x6597241290470949609.png.pagespeed.ic.6c5y5LYYUu.webp"/> </body> </html>
|
Safari打开如下:
<!doctype html> <html> <head> <title>pagespeed</title> </head> <body> <img src="x574ceeb8N73b24dc2.jpg.pagespeed.ic.3TXX_PUg99.jpg"/> <img src="x6597241290470949609.png.pagespeed.ic.rrgw7vPMd6.png"/> </body> </html>
|
ngx_pagespeed文档