bitcoin-address

ref

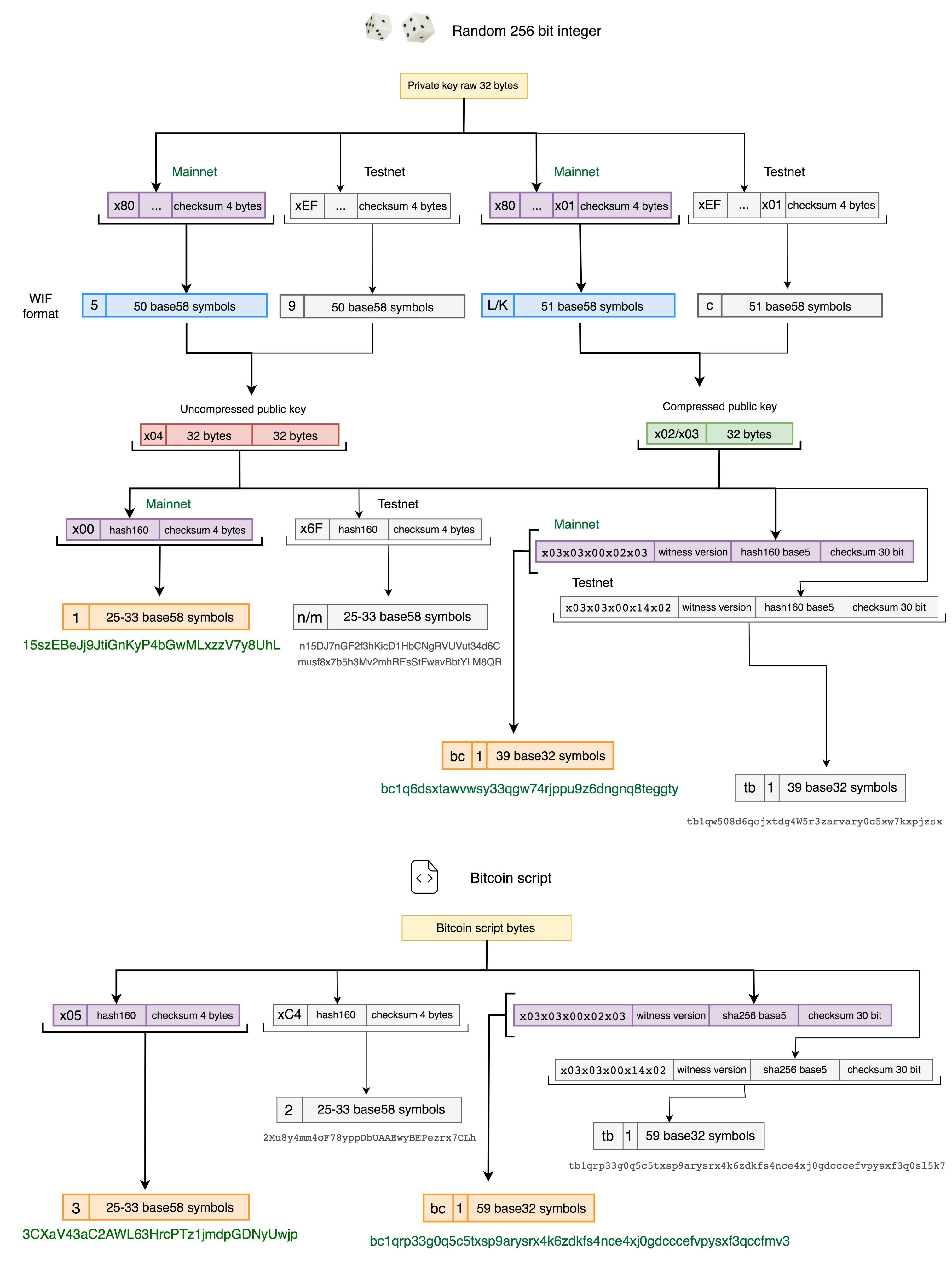
There are currently three address formats in use:
P2PKH which begin with the number 1, eg: 1BvBMSEYstWetqTFn5Au4m4GFg7xJaNVN2.
P2SH type starting with the number 3, eg: 3J98t1WpEZ73CNmQviecrnyiWrnqRhWNLy.
Bech32 type starting with bc1, eg: bc1qar0srrr7xfkvy5l643lydnw9re59gtzzwf5mdq.

Misconceptions

Address reuse

Addresses are not intended to be used more than once, and doing so has numerous problems associated. See the dedicated article on address reuse for more details.

33b210fc.png

List of address prefixes

31dc90c3.png

Conversion from ECDSA public key to Bitcoin address

6a42dc8e.png