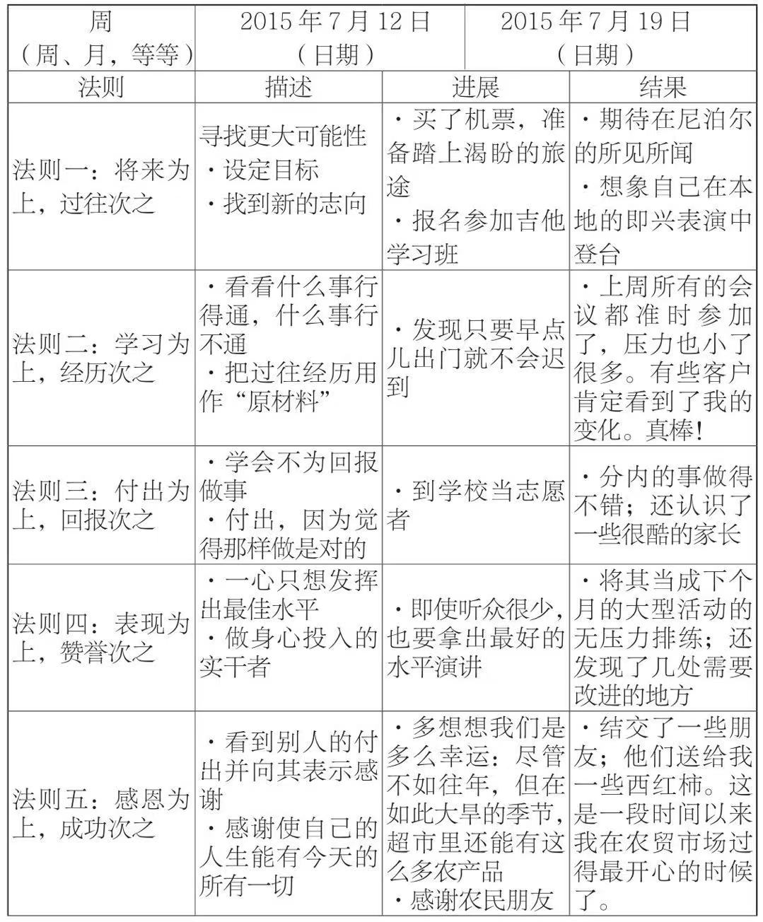
终身学习:10个你必须掌握的未来生存法则 发表于 2018-10-28 更新于 2019-02-01 分类于 读书 阅读次数: 本文字数: 103 阅读时长 ≈ 1 分钟 考完试了,坐地铁回家的时候,看完了这本书。终极心法,果然化繁为简,返璞归真。简简单单的十句话,其内容如要运用的炉火纯青还需要多多修炼。页数不多,200多页,推荐阅读。温故而知新,经常用来提醒自己也是不错的。