postgreSQL-mysql

MySQL 的各种 text 字段有不同的限制, 要手动区分 small text, middle text, large text… Pg 没有这个限制, text 能支持各种大小.
不少人应该遇到过 MySQL 里需要 utf8mb4 才能显示 emoji 的坑, Pg 就没这个坑.

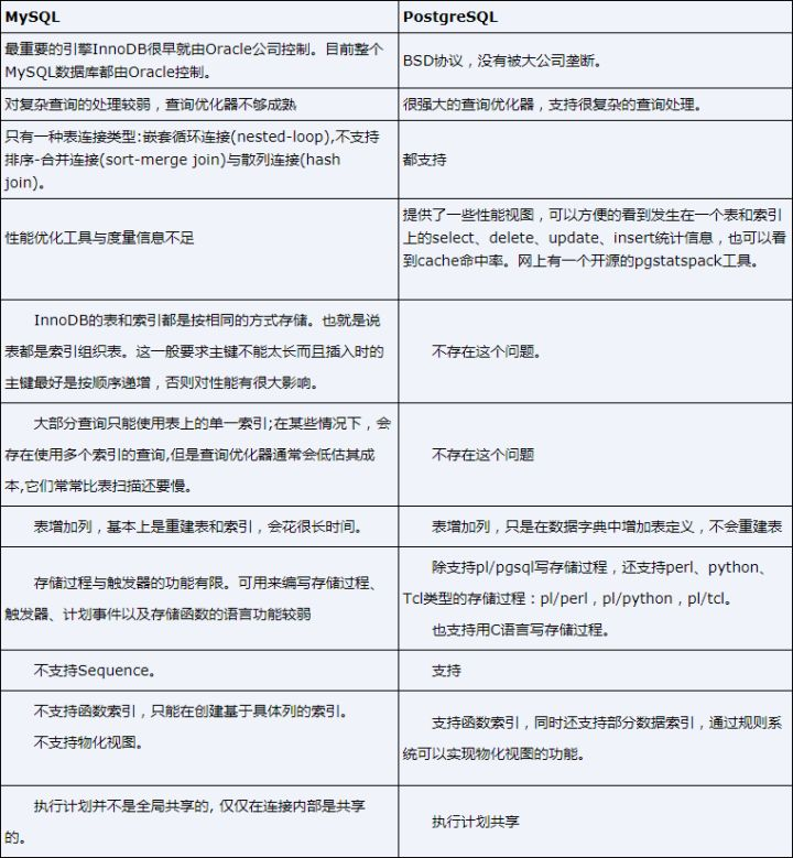
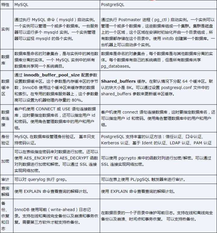
PostgreSQL 的稳定性极强, Innodb 等引擎在崩溃、断电之类的灾难场景下抗打击能力有了长足进步,然而很多 MySQL 用户都遇到过Server级的数据库丢失的场景——mysql系统库是MyISAM的,相比之下,PG数据库这方面要好一些。

PG 多年来在 GIS 领域处于优势地位,因为它有丰富的几何类型,实际上不止几何类型,PG有大量字典、数组、bitmap 等数据类型,相比之下mysql就差很多,instagram就是因为PG的空间数据库扩展POSTGIS远远强于MYSQL的my spatial而采用PGSQL的。

它可以存储 array 和 json, 可以在 array 和 json 上建索引, 甚至还能用表达式索引. 为了实现文档数据库的功能, 设计了 jsonb 的存储结构. 有人会说为什么不用 Mongodb 的 BSON 呢? Pg 的开发团队曾经考虑过, 但是他们看到 BSON 把 [“a”, “b”, “c”] 存成 {0: “a”, 1: “b”, 2: “c”} 的时候就决定要重新做一个 jsonb 了… 现在 jsonb 的性能已经优于 BSON.

它有地理信息处理扩展 (GIS 扩展不仅限于真实世界, 游戏里的地形什么的也可以), 可以用 Pg 搭寻路服务器和地图服务器:
PostGIS — Spatial and Geographic Objects for PostgreSQL
http://postgis.net/

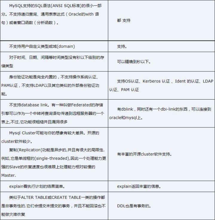
它自带全文搜索功能 (不用费劲再装一个 elasticsearch 咯):Full text search in milliseconds with PostgreSQL 不过一些语言相关的支持还不太完善, 有个 bamboo 插件用调教过的 mecab 做中文分词, 如果要求比较高, 还是自己分了词再存到 tsvector 比较好.

它支持 trigram 索引.trigram 索引可以帮助改进全文搜索的结果: PostgreSQL: Documentation: 9.3: pg_trgmtrigram 还可以实现高效的正则搜索 (原理参考 https://swtch.com/~rsc/regexp/regexp4.html )

MySQL 处理树状回复的设计会很复杂, 而且需要写很多代码, 而 Pg 可以高效处理树结构:Scaling Threaded Comments on Django at Disqushttp://www.slideshare.net/quipo/trees-in-the-database-advanced-data-structures

它可以把 70 种外部数据源 (包括 Mysql, Oracle, CSV, hadoop …) 当成自己数据库中的表来查询:
Foreign data wrappers

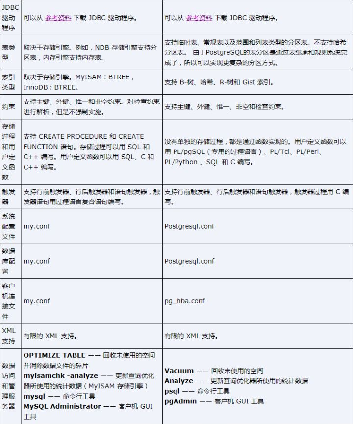
20190828_101925.png 20190828_101943.png 20190828_102009.png 20190828_102020.png 20190828_102038.png